Update your game

This guide describes how to update your game after it has been approved to upload to the production track. It lists items to verify before updating your game and publishing tasks to perform on new versions.

Keep the Google Play Games on PC version available

Google Play Games on PC requires you to maintain the availability of Google Play Games on PC versions along with mobile versions. This requirement includes the following scenarios:

  • Verify Google Play Games on PC version after you update the mobile version or related configurations on the server side.

    A common mistake in this scenario is that developers forget to verify their Google Play Games on PC version after they update the mobile version and/or server's configurations, which causes the server to reject requests for the outdated Google Play Games on PC version.

  • Use the link to Google Play for downloading a new update.

    The link on Google Play Games on PC is the same as on mobile. A common mistake in this scenario is that developers use a different link for mobile when they detect the game is running in an emulator. You can detect Google Play Games on PC and then use the correct link.

Pre-submit checklist

This section describes a checklist that you need to verify before you submit each update.

Mobile checklist

Google Play Games on PC checklist

Publishing flows

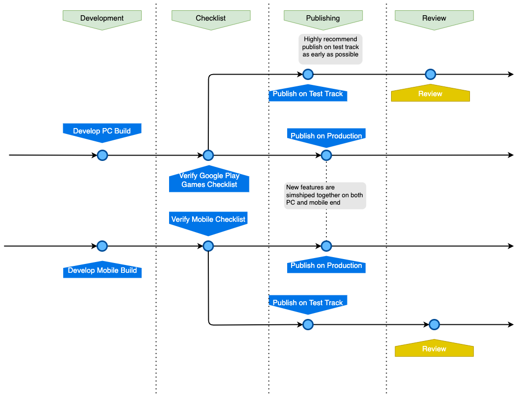
We highly recommend that you always put a release candidate build on the test track for game updates as soon as it's available. Contact google-play-games-support@google.com with your package name and version code to request a review.

upload_to_test_track_earlier Figure 1. Recommended publishing flow for review requests on the test track.

In figure 1, there are 4 phases:

  1. Development phase. This includes coding, debugging, and testing.

  2. Checklist phase. This includes verifying mobile and Google Play Games on PC checklists.

  3. Publishing phase. Uploads versions to the test track before the production track, and then requests a review for the test track.

  4. Review phase. This is performed in parallel with production publishing.

The other option is to request a review for the production track directly if you are in an emergency situation, such as your game experiencing a crash that must be fixed as soon as possible.

upload_to_production_track_directly Figure 2. Recommended publishing flow for making review requests directly on the production track.

In figure 2, there are also 4 phases. The development and checklist phases are the same as figure 1. In the publishing phase, you are able to upload to the production track directly and the requested review is performed after publishing.

For both publishing flows, we will contact you if we find violations of the Google Play Games on PC requirements.